Portfolio

Work >>

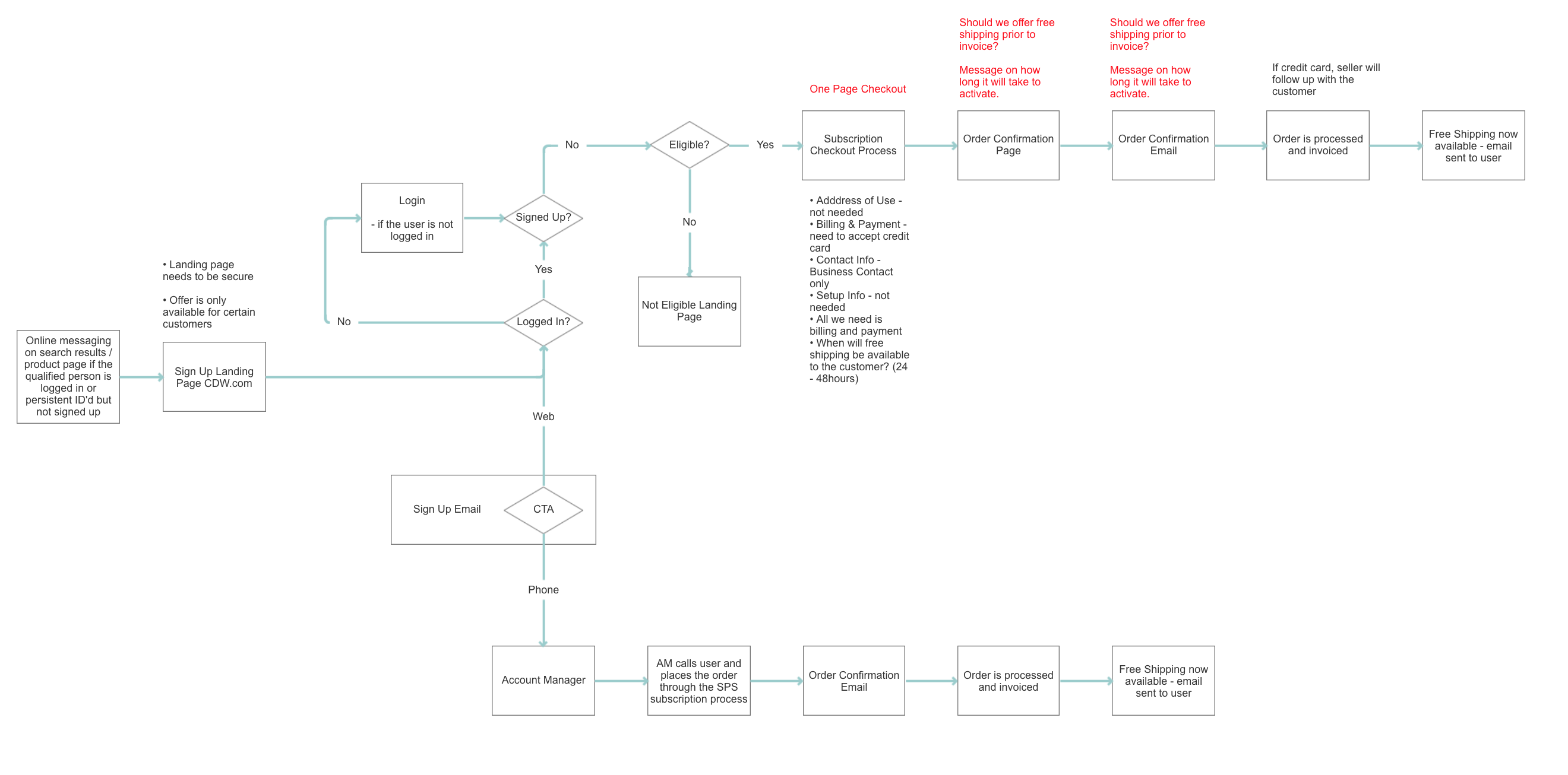
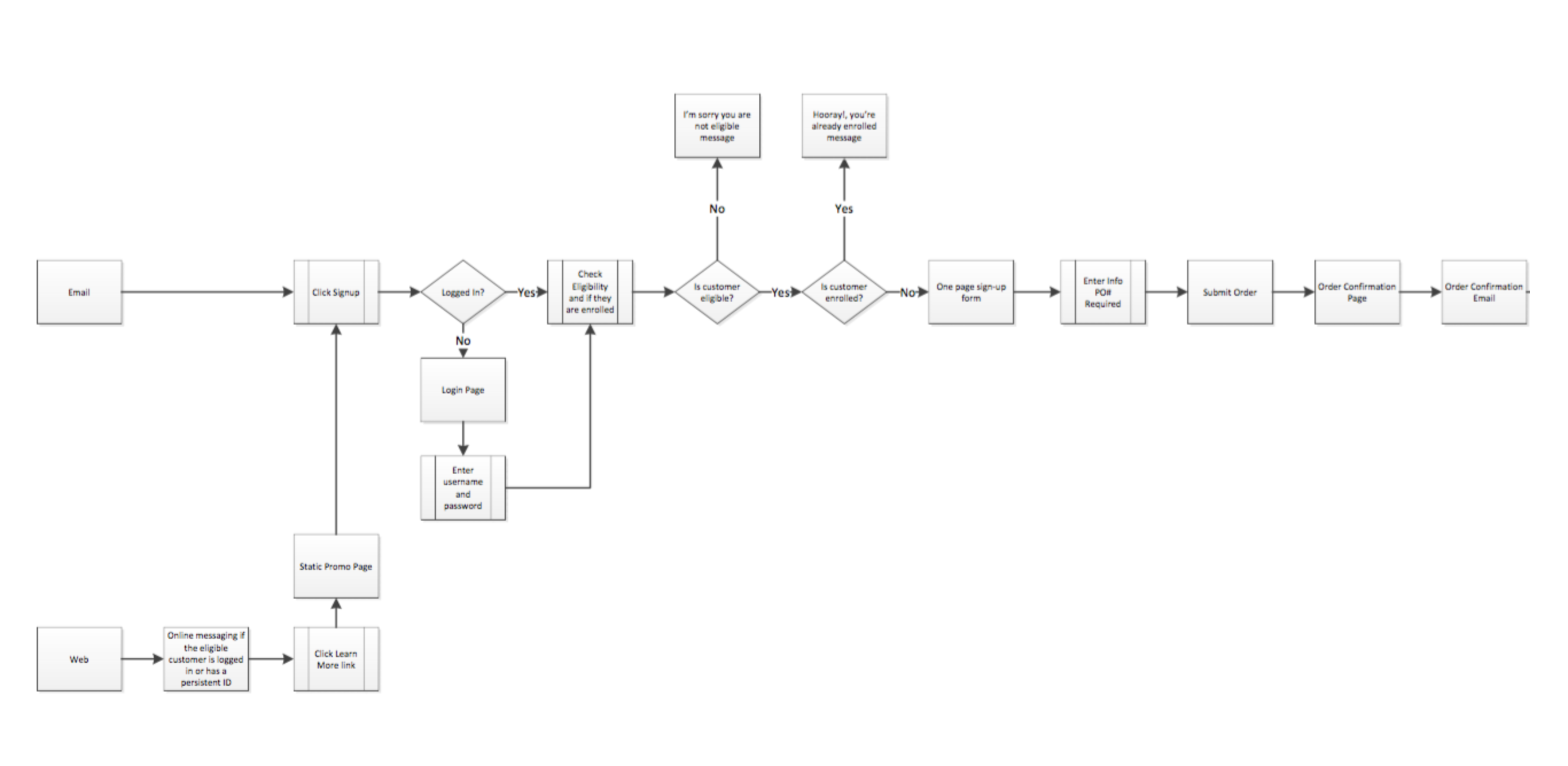
User Flows

User Flows

User Flows

User Flows

User Flows

User Flows

User Flows

User Flows

User Flows

User Flows

User Flows

User Flows

User Flows

User Flows

User Flows

User Flows

User Flows

Flows

Redesigned checkout flow for e-commerce site.

<< PREVIOUS                                              NEXT >>