Portfolio

Work >>

Process Flow

Process FLow

User Flows

Flows

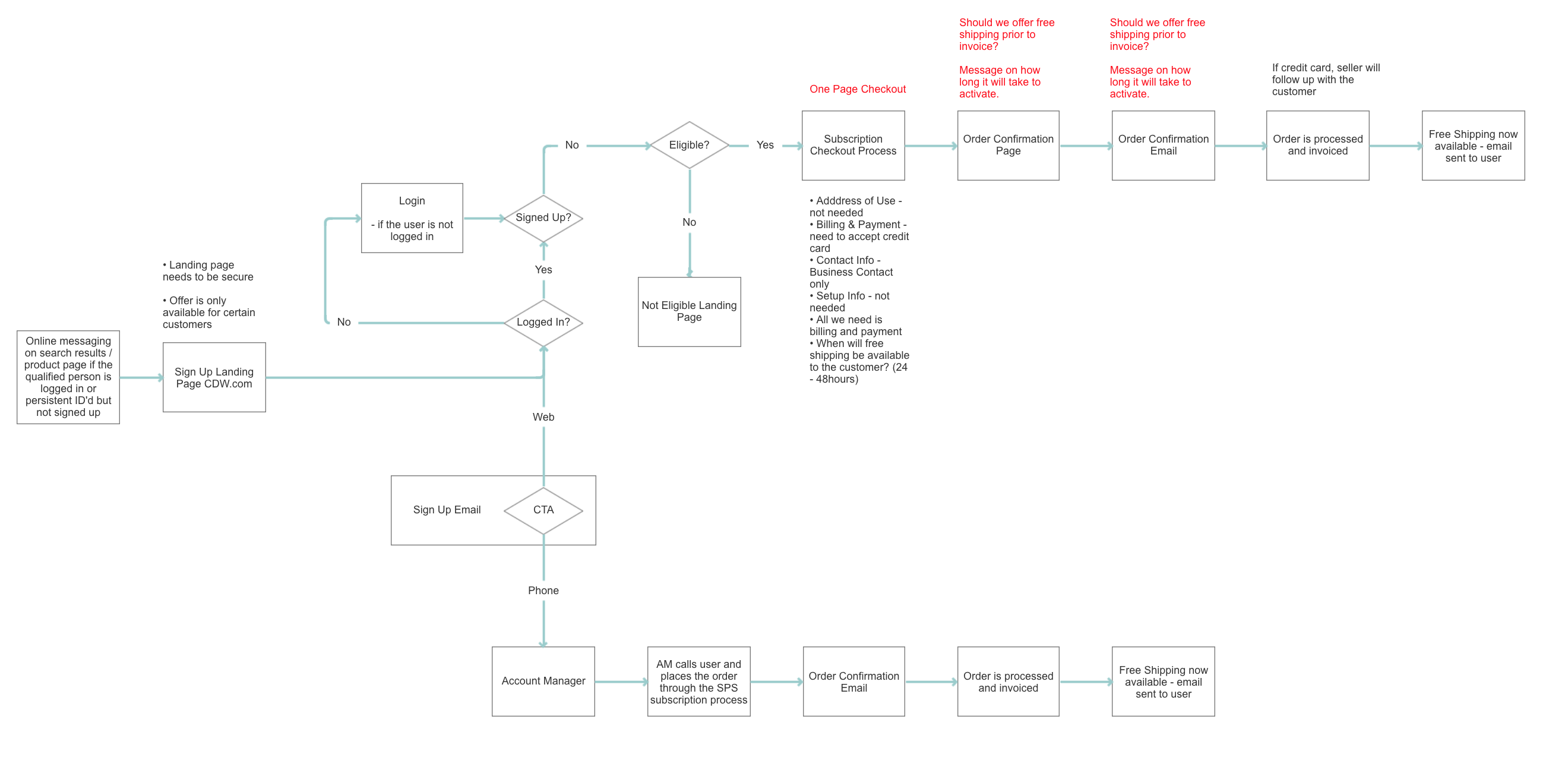
User flows to explain the steps users will take to complete a task.

<< PREVIOUS                                              NEXT >>